📚 Modelagem de Banco de Dados 25.2

E-commerce - Loja simples

Objetivo do Projeto

O presente projeto tem como objetivo modelar e implementar um banco de dados relacional para um sistema de e-commerce simplificado. O sistema contempla funcionalidades básicas como cadastro de clientes e produtos, gerenciamento de estoque, criação e fechamento de pedidos, processamento de pagamentos, geração de remessas e auditoria de pedidos.

Clique aqui para testar o SQL Online.


1.1 Requisitos Funcionais

Código Nome Descrição
RF-01 Cadastro de cliente Permitir criar/editar/consultar clientes com nome, e-mail único, CPF/CNPJ opcional, telefone e dados de cadastro.
RF-02 Gerenciar endereços Associar múltiplos endereços a um cliente (endereço para cobrança e para entrega), com CEP, rua, número, cidade e estado.
RF-03 Catálogo de produtos Exibir produtos com código, nome, descrição curta, preço unitário, unidade de medida e indicador de ativo/inativo.
RF-04 Consulta de estoque Mostrar disponibilidade atual por produto (quantidade em estoque) e indicar “esgotado” quando quantidade ≤ 0.
RF-05 Carrinho Criar um pedido em estado carrinho onde o cliente adiciona itens (produto, quantidade), com cálculo parcial de subtotal.
RF-06 Checkout Processar o fechamento do pedido: selecionar endereço de entrega, método de frete, forma de pagamento, cálculo de impostos/frete e gerar pedido em estado fechado.
RF-07 Pagamento e faturamento Registrar tentativas de pagamento, marcar pagamento como aprovado ou rejeitado; ao pagamento aprovado, gerar fatura/registro fiscal e marcar pedido como faturado.
RF-08 Expedição Criar remessa/roteiro de envio com itens do pedido faturado, atribuir transportadora/serviço de frete e registrar código de rastreamento; pedido passa para estado enviado quando remessa for despachada.
RF-09 Status do pedido Registrar historicamente cada mudança de status do pedido (quem, quando, motivo) na entidade AuditoriaPedido.

1.2 Requisitos Não Funcionais

Código Nome Descrição
RNF-01 Segurança básica Sistema exige autenticação para ações de cliente e controle de privilégios administrativos.
RNF-02 Performance básica Listagem de produtos e consulta de estoque devem responder em ≤ 500 ms para cargas normais.
RNF-03 Disponibilidade e tolerância Banco e API devem suportar operação contínua no horário comercial, com backups regulares.
RNF-04 Backups e recuperação Backups automáticos diários com retenção mínima configurável e restauração documentada.
RNF-05 Consistência de estoque Atualização de estoque deve ser transacional e operações críticas usar locks/transactions apropriados.

1.3 Regras de Negócio

Código Nome Descrição
RN-01 Unicidade do e-mail do cliente O e-mail do cliente é único no sistema.
RN-02 Estados válidos de pedido Fluxo: CARRINHO → FECHADO → PAGO/FATURADO → REMESSA_GERADA → ENVIADO → ENTREGUE/CANCELADO.
RN-03 Política de estoque Não pode faturar sem estoque reservado suficiente; cancelamento libera reserva.
RN-04 Pagamento Pedido só fica confirmado quando pagamento = aprovado.
RN-05 Remessa Só é criada após faturamento.
RN-06 Auditoria obrigatória Qualquer mudança de status deve gerar registro em auditoria_pedido com usuário responsável.

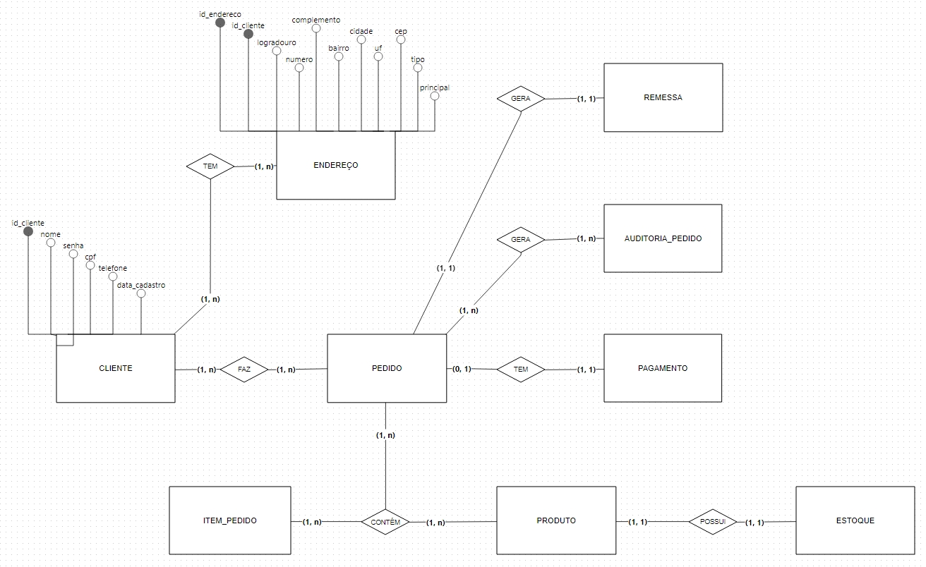
2. Modelagem Entidade-Relacionamento no BRModelo

3. Transformação do Modelo E-R em Modelo Relacional

CLIENTE

PK: id_cliente

FK:

Atributos: nome, email, senha_hash, telefone, cpf, data_cadastro

Relacionamentos: 1:N ENDERECO, 1:N PEDIDO

Regras: email deve ser único; cpf deve ser único.

ENDERECO

PK: id_endereco

FK: id_cliente → CLIENTE(id_cliente)

Atributos: logradouro, numero, complemento, bairro, cidade, uf, cep, tipo (entrega | cobranca), principal (boolean)

Relacionamentos: N:1 CLIENTE, 1:N PEDIDO

Regras: um cliente pode ter vários endereços; cada pedido possui um endereço de entrega e um de cobrança.

PRODUTO

PK: id_produto

FK:

Atributos: sku, nome, descricao, preco_unitario, peso, categoria, ativo

Relacionamentos: 1:1 ESTOQUE, N:N PEDIDO

Regras: sku é único; ativo indica se o produto está disponível para venda.

ESTOQUE

PK: id_estoque

FK: id_produto → PRODUTO(id_produto)

Atributos: quantidade_atual, quantidade_reservada, data_ultima_atualizacao

Relacionamentos: 1:1 PRODUTO

Regras: cada produto possui apenas um registro de estoque.

PEDIDO

PK: id_pedido

FK: id_cliente → CLIENTE(id_cliente); id_endereco_entrega → ENDERECO(id_endereco); id_endereco_cobranca → ENDERECO(id_endereco)

Atributos: data_criacao, valor_subtotal, valor_frete, valor_total, status (carrinho, confirmado, faturado, em_transporte, entregue, cancelado)

Relacionamentos: N:1 CLIENTE, 1:N ITEM_PEDIDO, 1:1 PAGAMENTO, 1:1 REMESSA, 1:N AUDITORIA_PEDIDO

Regras: cada pedido pertence a um cliente; deve ter pelo menos um item; pagamento e remessa são opcionais até suas respectivas fases.

ITEM_PEDIDO

PK: (id_pedido, id_produto)

FK: id_pedido → PEDIDO(id_pedido); id_produto → PRODUTO(id_produto)

Atributos: quantidade, preco_unitario, desconto_item

Relacionamentos: N:1 PEDIDO, N:1 PRODUTO

Regras: um mesmo produto não pode aparecer duas vezes no mesmo pedido; quantidade deve ser maior que zero.

PAGAMENTO

PK: id_pagamento

FK: id_pedido → PEDIDO(id_pedido)

Atributos: metodo (cartao, pix, boleto), valor_pago, data_pagamento, status (pendente, aprovado, negado, estornado), cod_transacao

Relacionamentos: 1:1 PEDIDO

Regras: um pedido só pode ser faturado após o pagamento ser aprovado.

REMESSA

PK: id_remessa

FK: id_pedido → PEDIDO(id_pedido)

Atributos: transportadora, codigo_rastreio, data_envio, data_entrega_prevista, status (preparando, postado, em_rota, entregue, falha_entrega)

Relacionamentos: 1:1 PEDIDO

Regras: cada pedido gera uma única remessa após ser faturado; codigo_rastreio deve ser único.

AUDITORIA_PEDIDO

PK: id_auditoria

FK: id_pedido → PEDIDO(id_pedido)

Atributos: campo_alterado, valor_anterior, valor_novo, usuario_responsavel, data_alteracao

Relacionamentos: N:1 PEDIDO

Regras: todo evento relevante de alteração em pedido, pagamento ou remessa deve ser registrado.

4.1 Criação do esquema DDL

-- 1. CLIENTE CREATE TABLE cliente ( id_cliente INT GENERATED BY DEFAULT AS IDENTITY, nome VARCHAR(100) NOT NULL, email VARCHAR(100) NOT NULL, senha_hash VARCHAR(200) NOT NULL, telefone VARCHAR(20), cpf VARCHAR(14) UNIQUE, data_cadastro TIMESTAMP DEFAULT CURRENT_TIMESTAMP, CONSTRAINT pk_cliente PRIMARY KEY (id_cliente), CONSTRAINT uq_cliente_email UNIQUE (email) ); -- 2. ENDERECO CREATE TABLE endereco ( id_endereco INT GENERATED BY DEFAULT AS IDENTITY, id_cliente INT NOT NULL, logradouro VARCHAR(150) NOT NULL, numero VARCHAR(10) NOT NULL, complemento VARCHAR(50), bairro VARCHAR(80), cidade VARCHAR(80), uf CHAR(2) NOT NULL, cep CHAR(9) NOT NULL, tipo VARCHAR(20) CHECK (tipo IN ('entrega','cobranca')), principal BOOLEAN DEFAULT FALSE, CONSTRAINT pk_endereco PRIMARY KEY (id_endereco), CONSTRAINT fk_endereco_cliente FOREIGN KEY (id_cliente) REFERENCES cliente (id_cliente) ON DELETE CASCADE ); -- 3. PRODUTO CREATE TABLE produto ( id_produto INT GENERATED BY DEFAULT AS IDENTITY, sku VARCHAR(30) NOT NULL, nome VARCHAR(120) NOT NULL, descricao TEXT, preco_unitario NUMERIC(10,2) NOT NULL CHECK (preco_unitario >= 0), peso NUMERIC(8,3), categoria VARCHAR(60), ativo BOOLEAN DEFAULT TRUE, CONSTRAINT pk_produto PRIMARY KEY (id_produto), CONSTRAINT uq_produto_sku UNIQUE (sku) ); -- 4. ESTOQUE CREATE TABLE estoque ( id_estoque INT GENERATED BY DEFAULT AS IDENTITY, id_produto INT NOT NULL UNIQUE, quantidade_atual INT NOT NULL DEFAULT 0 CHECK (quantidade_atual >= 0), quantidade_reservada INT NOT NULL DEFAULT 0 CHECK (quantidade_reservada >= 0), data_ultima_atualizacao TIMESTAMP DEFAULT CURRENT_TIMESTAMP, CONSTRAINT pk_estoque PRIMARY KEY (id_estoque), CONSTRAINT fk_estoque_produto FOREIGN KEY (id_produto) REFERENCES produto (id_produto) ON DELETE CASCADE ); -- 5. PEDIDO CREATE TABLE pedido ( id_pedido INT GENERATED BY DEFAULT AS IDENTITY, id_cliente INT NOT NULL, id_endereco_entrega INT, id_endereco_cobranca INT, data_criacao TIMESTAMP DEFAULT CURRENT_TIMESTAMP, valor_subtotal NUMERIC(10,2) DEFAULT 0, valor_frete NUMERIC(10,2) DEFAULT 0, valor_total NUMERIC(10,2) DEFAULT 0, status VARCHAR(20) DEFAULT 'carrinho' CHECK (status IN ('carrinho','confirmado','faturado','em_transporte','entregue','cancelado')), CONSTRAINT pk_pedido PRIMARY KEY (id_pedido), CONSTRAINT fk_pedido_cliente FOREIGN KEY (id_cliente) REFERENCES cliente (id_cliente), CONSTRAINT fk_pedido_endereco_entrega FOREIGN KEY (id_endereco_entrega) REFERENCES endereco (id_endereco), CONSTRAINT fk_pedido_endereco_cobranca FOREIGN KEY (id_endereco_cobranca) REFERENCES endereco (id_endereco) ); -- 6. ITEM_PEDIDO CREATE TABLE item_pedido ( id_pedido INT NOT NULL, id_produto INT NOT NULL, quantidade INT NOT NULL CHECK (quantidade > 0), preco_unitario NUMERIC(10,2) NOT NULL CHECK (preco_unitario >= 0), desconto_item NUMERIC(10,2) DEFAULT 0 CHECK (desconto_item >= 0), CONSTRAINT pk_item_pedido PRIMARY KEY (id_pedido, id_produto), CONSTRAINT fk_item_pedido_pedido FOREIGN KEY (id_pedido) REFERENCES pedido (id_pedido) ON DELETE CASCADE, CONSTRAINT fk_item_pedido_produto FOREIGN KEY (id_produto) REFERENCES produto (id_produto) ); -- 7. PAGAMENTO CREATE TABLE pagamento ( id_pagamento INT GENERATED BY DEFAULT AS IDENTITY, id_pedido INT NOT NULL UNIQUE, metodo VARCHAR(20) NOT NULL CHECK (metodo IN ('cartao','pix','boleto')), valor_pago NUMERIC(10,2) NOT NULL CHECK (valor_pago >= 0), data_pagamento TIMESTAMP, status VARCHAR(20) DEFAULT 'pendente' CHECK (status IN ('pendente','aprovado','negado','estornado')), cod_transacao VARCHAR(50), CONSTRAINT pk_pagamento PRIMARY KEY (id_pagamento), CONSTRAINT fk_pagamento_pedido FOREIGN KEY (id_pedido) REFERENCES pedido (id_pedido) ON DELETE CASCADE ); -- 8. REMESSA CREATE TABLE remessa ( id_remessa INT GENERATED BY DEFAULT AS IDENTITY, id_pedido INT NOT NULL UNIQUE, transportadora VARCHAR(80) NOT NULL, codigo_rastreio VARCHAR(50) UNIQUE, data_envio TIMESTAMP, data_entrega_prevista DATE, status VARCHAR(20) DEFAULT 'preparando' CHECK (status IN ('preparando','postado','em_rota','entregue','falha_entrega')), CONSTRAINT pk_remessa PRIMARY KEY (id_remessa), CONSTRAINT fk_remessa_pedido FOREIGN KEY (id_pedido) REFERENCES pedido (id_pedido) ON DELETE CASCADE ); -- 9. AUDITORIA_PEDIDO CREATE TABLE auditoria_pedido ( id_auditoria INT GENERATED BY DEFAULT AS IDENTITY, id_pedido INT NOT NULL, campo_alterado VARCHAR(100), valor_anterior VARCHAR(200), valor_novo VARCHAR(200), usuario_responsavel VARCHAR(100), data_alteracao TIMESTAMP DEFAULT CURRENT_TIMESTAMP, CONSTRAINT pk_auditoria PRIMARY KEY (id_auditoria), CONSTRAINT fk_auditoria_pedido FOREIGN KEY (id_pedido) REFERENCES pedido (id_pedido) ON DELETE CASCADE );

4.2 Criação dos índices essenciais

-- Índices essenciais CREATE INDEX idx_produto_nome ON produto (nome); CREATE INDEX idx_pedido_status ON pedido (status); CREATE INDEX idx_pagamento_status ON pagamento (status); CREATE INDEX idx_remessa_status ON remessa (status); CREATE INDEX idx_cliente_email ON cliente (email);

5. Inserir os dados nas tabelas (DML)

-- Adiciona 3 clientes INSERT INTO cliente (nome, email, senha_hash, telefone, cpf) VALUES ('Thiago', 'thiago.bezerra@email.com', 'hash123', '11999990001', '123.456.789-00'), ('Pedro', 'pedro.lima@email.com', 'hash456', '21988880002', '987.654.321-00'), ('Lucas', 'lucas.tertoliano@email.com', 'hash789', '31977770003', '555.666.777-00'); -- Adiciona um endereço de entrega e um de cobrança para cada cliente INSERT INTO endereco (id_cliente, logradouro, numero, bairro, cidade, uf, cep, tipo, principal) VALUES (1, 'Rua das Flores', '100', 'Centro', 'São Paulo', 'SP', '01000-000', 'entrega', TRUE), (1, 'Rua das Flores', '100', 'Centro', 'São Paulo', 'SP', '01000-000', 'cobranca', TRUE), (2, 'Av. Brasil', '500', 'Copacabana', 'Rio de Janeiro', 'RJ', '22000-000', 'entrega', TRUE), (2, 'Av. Brasil', '500', 'Copacabana', 'Rio de Janeiro', 'RJ', '22000-000', 'cobranca', TRUE), (3, 'Rua Minas Gerais', '250', 'Savassi', 'Belo Horizonte', 'MG', '30100-000', 'entrega', TRUE), (3, 'Rua Minas Gerais', '250', 'Savassi', 'Belo Horizonte', 'MG', '30100-000', 'cobranca', TRUE); -- Adiciona 4 produtos INSERT INTO produto (sku, nome, descricao, preco_unitario, peso, categoria) VALUES ('P001', 'Camiseta Básica', 'Camiseta de algodão unissex', 59.90, 0.3, 'Vestuário'), ('P002', 'Tênis Running', 'Tênis leve para corrida', 249.90, 1.2, 'Calçados'), ('P003', 'Boné Casual', 'Boné ajustável com logo bordado', 79.90, 0.2, 'Acessórios'), ('P004', 'Mochila Esportiva', 'Mochila 25L resistente à água', 199.90, 0.9, 'Acessórios'); -- Adiciona estoque aos 4 produtos INSERT INTO estoque (id_produto, quantidade_atual, quantidade_reservada) VALUES (1, 10, 0), (2, 15, 0), (3, 20, 0), (4, 25, 0); -- Cria 3 pedidos INSERT INTO pedido (id_cliente, id_endereco_entrega, id_endereco_cobranca, valor_subtotal, valor_frete, valor_total, status) VALUES (1, 1, 2, 309.80, 25.00, 334.80, 'faturado'), (2, 3, 4, 249.90, 20.00, 269.90, 'confirmado'), (3, 5, 6, 59.90, 15.00, 74.90, 'em_transporte'); -- Preenche 4 pedidos com itens da Loja INSERT INTO item_pedido (id_pedido, id_produto, quantidade, preco_unitario, desconto_item) VALUES (1, 1, 2, 59.90, 0), (1, 3, 1, 79.90, 0), (2, 2, 1, 249.90, 0), (3, 1, 1, 59.90, 0); -- Simula 3 pagamentos INSERT INTO pagamento (id_pedido, metodo, valor_pago, data_pagamento, status, cod_transacao) VALUES (1, 'cartao', 334.80, '2025-10-01 14:00:00', 'aprovado', 'TX001'), (2, 'pix', 269.90, '2025-10-02 09:30:00', 'pendente', 'TX002'), (3, 'boleto', 74.90, '2025-10-03 11:45:00', 'aprovado', 'TX003'); -- Simula 2 entregas que tiveram o pagamento aprovado INSERT INTO remessa (id_pedido, transportadora, codigo_rastreio, data_envio, data_entrega_prevista, status) VALUES (1, 'Correios', 'BR123456SP', '2025-10-02 08:00:00', '2025-10-05', 'em_rota'), (3, 'Transportadora X', 'TR654321MG', '2025-10-03 10:00:00', '2025-10-07', 'em_rota'); -- Cria auditoria de 4 pedidos INSERT INTO auditoria_pedido (id_pedido, campo_alterado, valor_anterior, valor_novo, usuario_responsavel) VALUES (1, 'status', 'confirmado', 'faturado', 'admin'), (1, 'status', 'faturado', 'em_transporte', 'sistema'), (2, 'status', 'carrinho', 'confirmado', 'cliente'), (3, 'status', 'faturado', 'em_transporte', 'sistema');

6.1 Criação de uma VIEW para simplificar consultas complexas e ocultar dados sensíveis

CREATE VIEW vw_pedidos_resumidos AS SELECT p.id_pedido, c.nome AS cliente, c.email, p.data_criacao, p.status AS status_pedido, p.valor_total, pg.metodo AS metodo_pagamento, pg.status AS status_pagamento, r.transportadora, r.codigo_rastreio, r.status AS status_remessa FROM pedido p JOIN cliente c ON p.id_cliente = c.id_cliente LEFT JOIN pagamento pg ON p.id_pedido = pg.id_pedido LEFT JOIN remessa r ON p.id_pedido = r.id_pedido;

6.2 Três exemplos de SELECT para testar a VIEW

-- Listar pedidos com situação geral consolidada SELECT id_pedido, cliente, status_pedido, metodo_pagamento, status_pagamento, transportadora, status_remessa, valor_total FROM vw_pedidos_resumidos ORDER BY id_pedido;
-- Listar pedidos em transporte SELECT * FROM vw_pedidos_resumidos WHERE status_pedido = 'em_transporte';
-- Listar pedidos com pagamento pendente SELECT * FROM vw_pedidos_resumidos WHERE status_pagamento = 'pendente';